广汽丰田首款e-TNGA纯电中型SUV bZ4X正式开启预售,综合补贴后预售价为22.00万元-30.00万元。新车将采用销售新模式,实现更加透明、安心、便捷、高效的全新购车体验。

面对新时代下的电动出行需求,为给用户提供更舒适的出行自由与享受,广汽丰田从顾客的实际需求出发,充分发挥体系能力优势,带来全维度的解决方案。广汽丰田bZ4X将以更安心、更低耗、更舒适的领先纯电新实力,全面开启广汽丰田纯电新纪元。
不止是一台新车,更是生产、营销、服务、用户运营的全新模式
近年来,随着中国电动车市场的高速发展和普及,用户对电动车的理解和需求也变得愈发成熟,从单纯追求智能炫酷的新鲜体验,开始更加注重其安全、安心的驾乘享受。围绕用户的实际需求,广汽丰田bZ4X的发布,对于广汽丰田来说不止是一台新车的导入,更是对生产、营销、服务、用户运营等领域全新模式的探索。

全新品质工厂,广汽丰田
bZ4X(参数|图片)将在广汽丰田e-TNGA架构下的全新新能源专属工厂制造,传承丰田高QDR基因,以“零缺陷率”品控标准打造。
全新销售模式,客户通过广汽丰田bZ小程序直接向厂家下订,可以随时随地线上查看车辆“排产、生产、运输、到店”的订单状态,更便捷高效的全新购车体验。
全新用户运营,以客户为中心,构筑贯通“线上+线下”的数字化运营阵地,购车、服务、车主交流一站式打通,全方位打造用户交流共创社区。
不止是一台纯电SUV,更是安心、智能、驾趣、新潮的全新价值
从1997年推出世界首款量产HEV车型,历经25年深厚积淀,丰田全方位电动化车型全球累计销量突破2000万台,并创造了电池系统0事故的纪录。基于丰田全球领先的电动化技术体系,广汽丰田bZ4X直面消费者最为关心的动力电池安全性,创造承载家人、朋友更安心的移动空间。对于中国电动车市场来说,它的到来不止是一台纯电SUV的入局,更是引领安心、智能、驾趣、新潮的全新价值。

不止安心,广汽丰田bZ4X采用高性能低衰减电池,拥有世界一流的电池容量保持率和耐久性,10年后容量保持率90%(开发目标值),努力打造安心耐用的BEV车型。车身采用全方位碰撞应对结构,可以更好地保护电池安全免受冲击。同时,为进一步提升整车的动力性能以及驾驶节能性,确保尤其是冬季的实际续航里程,广汽丰田bZ4X搭载高效率三合一电机系统,并通过优化空气动力设计、打造轻量化车身、采用热泵式空调、配备前排座椅脚下红外遥感供暖系统等多项低能耗措施,实现在CLTC工况标准下615km的纯电续航里程*。主动安全方面,搭载全新“TSS 3.0智行安全辅助套装”,使驾驶者无论在拥堵或顺畅行驶、上下车、以及更多无法预知的关键时刻,都可提供更稳固的安全守护。
不止智能,广汽丰田bZ4X搭载更环保、更清洁的高效太阳能充电穹顶,可以通过吸收太阳能获得电量补充续航,每年获得的电量,可供增加续航里程约1750km。除此之外,新车还搭载了众多先进配置,智享座舱数字车载生态系统,支持语音识别,支持OTA软件升级;数字钥匙,通过智能手机实现远程上锁、落锁、启动发动机;带有记忆功能的多场景智能泊车助手,即使是开放式车位也可通过自定义轻松应对停车,在狭窄的路况下,也能通过智能手机APP实现遥控泊车。

不止驾趣,基于e-TNGA架构打造的广汽丰田bZ4X,通过低重心、高刚性车身设计实现更卓越的驾控表现。面向中国市场正在积极探讨导入OMG(One Motion Grip)驾控套装,由赛手方向盘与线控转向系统组合而成,无需换手即可完成转向操作,极大减轻驾驶者在弯道行驶、掉头、入库等操作过程中的负担。与此同时,新车还具备X-MODE四驱越野辅助模式,并搭载全新研发的Grip-Control智能蠕行模式,满足从日常生活到轻越野的使用需求。
不止新潮,广汽丰田bZ4X采用“Activity Hub”全新设计理念,在外观上实现了概念车100%还原,造型充满力量感和科技感。锤形鲨鱼式前脸,立体光剑式尾灯,舒展动感的车身流线,无不彰显极具魅力与新潮的高级质感。配备远视点机舱层叠式仪表盘,为驾驶者提供最佳驾驶视线,最大化减少驾驶时的视线移动。车身尺寸方面,新车长宽高分别为4690/1860/1650mm,2850mm的超长轴距,以及长达1000mm的跨级别后排空间,为乘客带来更加宽敞舒适的出行享受。
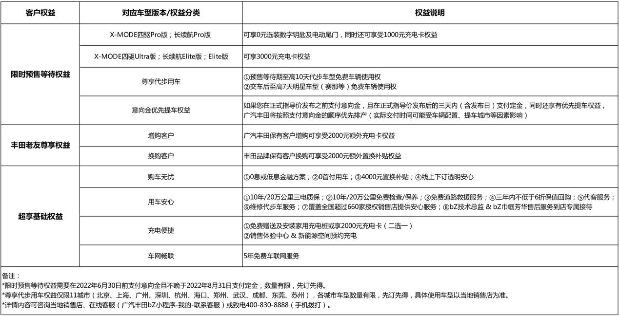
全新的电动化时代,广汽丰田bZ4X期待与每一个热情拥抱新体验、勇于拓宽新世界的新生代青年,携手奔赴崭新的移动生活。为回馈消费者支持,新车在预售期间还为车主提供了包括:限时预售等待权益、丰田老友尊享权益、超享基础权益等系列购车福利。

提速全方位电动化战略,助力广汽丰田品牌升维
面对日益严峻的全球气候变化,作为国内最早实现电动化车型量销的企业之一,广汽丰田积极响应国家新能源发展政策和碳达峰、碳中和目标,加速布局HEV/PHEV/BEV全方位电动化产品,并在此基础上不断扩宽走深。计划到2025年,广汽丰田电动化车型销量占比将达到近60%,2035年达100%,为消费者提供更多元、更安心的选择。
2022年,广汽丰田迎来18岁成人礼,同时也是广汽丰田冲击年产销100万台,向合资车企头部阵营迈进的关键之年。18年来,广汽丰田始终秉承“以客户为中心”的服务理念,持续构建满足中国消费者的领先服务体系,已赢得超640万用户的信赖。广汽丰田将以bZ4X为开端,全面推动电动化产品阵容扩大,提速全方位电动化战略,助力广汽丰田品牌升维,全力以赴为用户量产幸福。